各市、州、縣人民政府,省政府各部門:
為全面落實糧食安全黨政同責,全方位夯實糧食安全根基,提高糧食綜合生產能力,保障糧食和重要農產品穩定安全供給,經省政府同意,現就加強高標準農田建設提出如下實施意見。
一、總體要求
(一)指導思想。以習近平新時代中國特色社會主義思想為指導,認真落實黨中央、國務院決策部署和省委、省政府工作要求,切實扛穩糧食安全重任,緊緊圍繞鄉村振興戰略,實施藏糧于地、藏糧于技,以推動高質量發展為主題,以提高糧食綜合生產能力為目標,以解決高標準農田建設中存在的突出問題為抓手,以“認識前瞻化、項目標準化、建設工程化、監管程序化、質量產能化”為基本思路,健全投入保障、激勵約束等機制,將高標準農田建設與發展壯大農業龍頭企業,與發展農業適度規模經營結合起來,完善農田基礎設施,推動形成高效的現代農業體系。
(二)目標任務。到2025年,累計建成4689萬畝高標準農田,改造提升474萬畝以上,穩定保障500億斤以上糧食產能;到2030年,累計建成5309萬畝高標準農田,改造提升1264萬畝以上;到2035年,5950萬畝永久基本農田全部建成高標準農田,糧食等重要農產品安全保障能力不斷增強,為農業強省建設提供有力支撐。
二、強化源頭整合
(三)完善規劃布局。全面摸清各地“十二五”以來高標準農田建設底數,結合“三區三線”劃定最新成果、《湖北省高標準農田建設規劃(2022-2030年)》等,省級層面編制將永久基本農田全部建成高標準農田的行動方案,明確建設布局,細化落實到2035年的建設任務。各市縣全面對接省級行動方案和規劃,因地制宜制定本地高標準農田建設實施方案。禁止在嚴格管控類耕地、自然保護地及生態保護紅線內區域、退耕還林區、退牧還草區、河流、湖泊、水庫水面及
其保護范圍等區域建設高標準農田。(責任單位:省農業農村廳、省發改委、省自然資源廳、省生態環境廳、省水利廳、省交通運輸廳、省林業局、國網湖北省電力公司,相關市、州、縣人民政府)
(四)加強統籌整合。各地要將高標準農田建設與流域綜合治理、全域國土綜合整治、大中型灌區建設、農文旅產業發展等相統籌,與培育和引進農業龍頭企業、建立完善農村土地流轉機制、發展適度規模經營、推廣高效生產模式、提高農田收益等有機結合,整合涉農資金、統籌農田水利和設施建設,實現“各炒一盤菜、共辦一桌席”,發揮項目建設最大效益。注重建設優先序,優先在永久基本農田保護區、糧食生產功能區、重要農產品保護區和大中型灌區開展高標準農田建設,優先在干部群眾積極性高、地方投入能力強的地區開展高標準農田建設,優先支持脫貧地區建設高標準農田,積極支持種糧大戶、家庭農場、農民合作組織等新型農業經營主體建設高標準農田。采取農戶自愿互換并地、承包地“確權不確地”等方式,先流轉土地,再統一規劃;先平田整地,再配套建設基礎設施,實現碎田變整田、小田變大田。省級開展整縣推進試點示范,縣級開展精品項目試點示范,打造一批布局合理、上下銜接、層次分明和帶動能力強的示范樣板。(責任單位:省農業農村廳、省發改委、省財政廳、省自然資源廳、省水利廳、省交通運輸廳、省文旅廳、省林業局、省鄉村振興局,相關市、州、縣人民政府)
(五)建立動態項目庫。根據“科學論證、合理排序、動態管理”原則,省市縣要建立三級項目儲備庫,實行動態管理,對已入庫因情況變化不符合要求的,及時出庫;對符合入庫要求的,按程序及時入庫,每年第一季度更新調整一次,形成“儲存一批、開工一批、建設一批、竣工一批”的滾動接續機制。新建項目入庫每個單元集中連片規模原則上在500畝以上,改造提升項目入庫每個單元集中連片規模原則上在1000畝以上。自2023年起,優先在永久基本農田上實施新建項目,沒有入庫的項目一律不予批復。(責任單位:省農業農村廳、省自然資源廳、省水利廳、省財政廳,相關市、州、縣人民政府)
三、完善標準體系
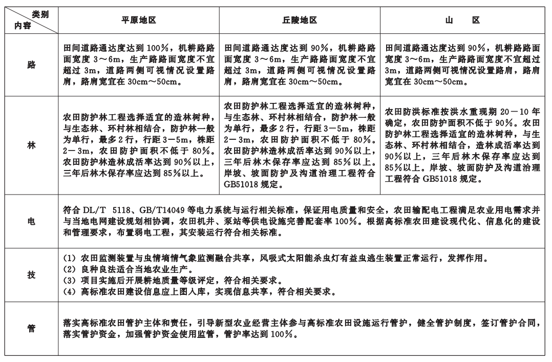
(六)完善建設標準。對標《高標準農田建設通則》(GB/T30600-2022),區分平原、丘陵、山區等類型,制定田塊整治、土壤改良與配肥、灌溉與排水、田間道路、農田防護與生態環境保護、農田輸配電、科技服務、管護利用等8個方面的工程建設標準和建設定額標準,細化高標準農田建設標準的評價指標,確保高標準農田達到田成方、路成網,林成行、渠相連,旱能灌、澇能排、漬能降,機能通、電保障的標準。(責任單位:省農業農村廳、省市場監管局、省自然資源廳、省水利廳、省林業局、國網湖北省電力公司,相關市、州、縣人民政府)
(七)完善質量標準。根據《湖北省高標準農田建設規劃(2022-2030年)》明確的耕地質量等級提高0.5等以上、新建高標準農田提高糧食綜合產能100公斤/畝、改造提升高標準農田提高糧食綜合產能80公斤/畝的要求,結合國家通則規定和我省高標準農田建設經驗,制定高標準農田8個方面的質量標準,確保高標準農田穩產高產。積極開展噸糧田創建工作。(責任單位:省農業農村廳、省市場監管局、省自然資源廳、省水利廳、省林業局,相關市、州、縣人民政府)
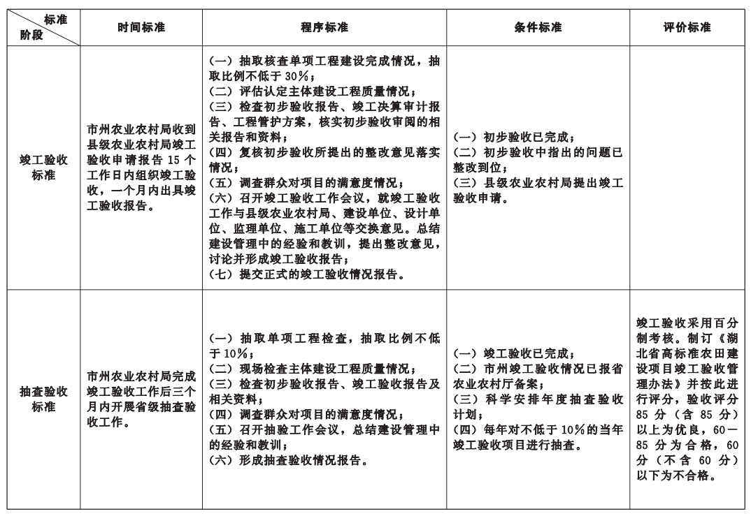
(八)完善驗收標準。區分初步驗收、竣工驗收、抽查驗收等不同階段,制定高標準農田建設項目驗收的時限、程序、條件和評價標準,規范開展核實現場、查閱檔案、測試運行、實地走訪等工作,明確參建單位和省市縣農業農村部門驗收責任,確保驗收工作質量。(責任單位:省農業農村廳、省市場監管局、省自然資源廳、省水利廳、省林業局、國網湖北省電力公司,相關市、州、縣人民政府)
四、堅持工程化推進
(九)優化項目準備流程。及時分解下達農業農村部安排我省的年度建設任務,推動市縣用好項目儲備庫,提前開展初步設計、項目審批等前期工作,避免出現“錢等項目”現象。依法依規建立高標準農田建設審批“綠色通道”,采取在線編報、網上評審、電子招標等方式,簡化報批材料,優化審批程序,縮短項目準備周期。(責任單位:省農業農村廳、省發改委、省財政廳,相關市、州、縣人民政府)
(十)加強項目實施調度。加強項目進度監測,推動項目程序化、精細化、標準化實施,用好全國農田建設綜合監測監管平臺,準確掌握項目開工、項目實施、資金撥付等情況。對項目開工滯后、進度不及預期的,采取發函督促、實地督導等硬手段、硬措施,確保項目當年立項、當年實施、按時完工。(責任單位:省農業農村廳、省財政廳,相關市、州、縣人民政府)
(十一)加快項目竣工驗收。項目完工并具備驗收條件后,縣(市、區)農業農村部門要及時組織初步驗收。市(州)農業農村部門要在項目完工后半年內組織完成竣工驗收。省級農業農村部門選擇部分縣(市、區)開展三個月內完成竣工驗收試點,及時總結推廣經驗做法,提升驗收工作質效。竣工驗收中發現建設任務未完成、工程質量存在問題的要堅決整改,未完成整改的不得頒發竣工驗收合格證書。(責任單位:省農業農村廳、省發改委、省自然資源廳、省水利廳、省林業局、國網湖北省電力公司,相關市、州、縣人民政府)
五、嚴格全生命周期監管
(十二)嚴格事前資格審查。嚴把從業機構資質審查關,杜絕無資質或資質不符合要求的勘察、設計、施工和監理等機構承接相關業務。嚴格項目申報資料審查,重點審查前置要件是否真實完整,申報材料是否真實準確、符合建設要求,縣(市、區)農業農村部門要會同相關部門對項目進行現場踏勘,并出具審查意見。(責任單位:省農業農村廳、省發改委、省自然資源廳、省水利廳、省林業局、省公共資源交易監管局,相關市、州、縣人民政府)
(十三)嚴格事中質量管理。嚴格執行項目法人責任制、招標投標制、建設監理制、合同管理制等制度。細化施工質量要求,項目建設主體(法人)和施工單位要嚴格按照技術規范和項目初步設計要求開展建設,把好材料設備進場關,做好隱蔽工程施工、單項工程驗收等關鍵環節質量管理。嚴禁將工程轉包和違法分包,嚴防嚴查嚴處偷工減料、施工程序不規范、監理工作不到位等影響工程質量行為。建立高標準農田建設質量負面清單,將出現負面清單情形的參建單位及時納入“黑名單”管理。(責任單位:省農業農村廳、省自然資源廳、省水利廳、省林業局、國網湖北省電力公司、省公共資源交易監管局,相關市、州、縣人民政府)
(十四)嚴格建后核查與管護。項目竣工后,及時對項目進行監督檢查、復核審查,定期開展質量“飛檢”和省級抽驗。按照“誰使用、誰管護,誰受益、誰管護”的原則,建立政府引導、行業部門監管,村級組織、受益農戶、新型農業經營主體和專業管理機構、社會化服務組織等共同參與的管護機制和體系。水利部門聯合農業農村部門對全省農田水利工程運行管護情況進行監管。鼓勵有條件的地方通過政府購買服務方式,調動受益主體管護積極性,確保建成的工程設施在設計使用期限內正常運行。(責任單位:省農業農村廳、省水利廳、省自然資源廳,相關市、州、縣人民政府)
(十五)加強信息化管理。全面采集高標準農田建設立項、實施、驗收、使用、上圖入庫等歷史數據,運用遙感監控、“互聯網+”、大數據等現代信息技術,構建省級高標準農田信息監測管理平臺,建成全省高標準農田建設“一張圖”和監管系統,繪制全省耕地底數、規劃布局、上圖信息“三色圖”,實現與國土“一張圖”、水利“一張圖”無縫對接、資源共享。各地要按照標準化建設、現代化裝備、智能化應用、規范化管理的建設標準,開展智慧農田、綠色農田和數字農田建設示范,通過信息化數字化手段提升監管水平。(責任單位:省農業農村廳、省通信管理局、省自然資源廳、省水利廳,相關市、州、縣人民政府)
六、加強資金保障
(十六)加大財政投入。省級財政承擔地方財政投入高標準農田建設的主要支出責任,縣(市、區)落實本級財政支出責任。自2023年開始,新建高標準農田項目畝均投入標準不低于2000元,在中央財政穩定投入的基礎上,省級財政補助600元,縣級投入400元;改造提升項目畝均投入標準不低于1300元,其中省級財政補助390元,縣級投入260元。省級財政補助資金由省財政廳從“新增建設用地土地有償使用費”“耕地開墾費”“土地出讓收入”中籌措予以解決。市縣可從土地出讓收入中,安排一定額度或比例的資金用于高標準農田建設。市(州)要保障市級農業農村部門開展高標準農田建設審核批復、竣工驗收、督查指導等相關工作經費。鼓勵有條件的市縣,在國家確定的投資標準基礎上,進一步加大財政投入,提高項目投資標準。省級統籌相關資金,對市縣農田水利工程建后管護給予適當補助。市縣要落實高標準農田建后管護投入管理的主體責任。(責任單位:省財政廳、省農業農村廳、省自然資源廳、省水利廳,相關市、州、縣人民政府)
(十七)強化多元投入。發揮政府投入引導和撬動作用,采取直接補助、以獎代補、貸款貼息等多種方式支持高標準農田建設,引導金融機構加大信貸投放力度。鼓勵地方政府在債務限額內發行債券支持符合條件的高標準農田建設。鼓勵金融機構開展高標準農田建設融資模式創新,探索“農地+產業導入”“農地+整體推進”等高標準農田建設投融資新模式。鼓勵商業保險機構開展高標準農田建后管護金融保險服務試點,探索形成保險公司“保管”、專業委托“代管”、受益主體“自管”的建管模式。(責任單位:省財政廳、人行武漢分行、湖北銀保監局、省農業農村廳,相關市、州、縣人民政府)
(十八)完善新增耕地指標調劑收益使用機制。優化高標準農田建設新增耕地和新增產能的核定流程、核定辦法,做好新增耕地上圖入庫和糧食產能申報認定。高標準農田建設項目產生的新增補充耕地指標可用于省級耕地占補平衡統籌和跨區域調劑,新增補充耕地指標收益的50%可用于高標準農田建設和債券償還、貼息等。(責任單位:省自然資源廳、省農業農村廳、省財政廳,相關市、州、縣人民政府)
七、強化組織保障
(十九)明確建設責任。嚴格落實省負總責、市縣抓落實的工作機制,明確縣級主體責任,統籌抓好規劃實施、項目建設、資金保障、監督評價和運營管護等工作。農業農村部門要全面履行好農田建設集中統一管理職責,發改、財政、自然資源、水利、交通運輸、電力等相關部門要按照職責分工,密切配合,做好規劃指導、資金投入與評價、新增耕地新增產能核定、水資源利用和管理等工作,協同推進高標準農田建設。(責任單位:省農業農村廳、省發改委、省財政廳、省自然資源廳、省生態環境廳、省水利廳、省交通運輸廳、省文旅廳、省林業局、省公共資源交易監管局、省通信管理局、國網湖北省電力公司,相關市、州、縣人民政府)
(二十)嚴格考核評估。將高標準農田建設情況納入耕地保護和糧食安全責任制考核,增加其在鄉村振興戰略實績考核中的權重。強化考核結果運用,對完成任務好的地方給予通報表揚、落實省級獎勵資金,對未完成任務的通報約談,將考評結果作為下一年度高標準農田建設任務分配的重要依據。加強農田建設項目管理風險防控工作,落實項目工程質量終身負責制,確保建成的高標準農田地力提升、產能提高,經得起歷史檢驗。(責任單位:省農業農村廳、省財政廳、省發改委、省自然資源廳、省生態環境廳、省水利廳、省交通運輸廳、省林業局、省公共資源交易監管局、省通信管理局、國網湖北省電力公司,相關市、州、縣人民政府)
(二十一)嚴守保護利用底線。堅持良田糧用原則,高標準農田原則上全部用于糧食生產。已建高標準農田種植非糧作物的,引導農戶逐步調整用于種糧。各級自然資源、農業農村等主管部門要加強銜接、密切配合,形成工作合力,堅決遏制耕地“非農化”,防止永久基本農田“非糧化”,已建成的高標準農田要及時劃為永久基本農田,不得毀損、擅自占用或改變用途,不得在高標準農田上從事林果業及挖塘養魚、非法取土等破壞耕作層的行為。嚴格耕地占用審批,依法批準占用的高標準農田要及時補充,確保高標準農田數量不減少、質量不降低。對水毀等自然損毀的高標準農田,要納入年度建設任務,及時進行修復或補充。探索合理耕作制度,實行用地養地相結合,加強后續培肥,防止地力下降。嚴禁將不達標污水、生活垃圾、工業廢棄物等排放、傾倒、堆存到農田。(責任單位:省自然資源廳、省農業農村廳、省生態環境廳、省水利廳,相關市、州、縣人民政府)
附件:
1.湖北省高標準農田建設標準
2.湖北省高標準農田質量標準
3.湖北省高標準農田竣工驗收標準
2023年6月10日








